Antminer S19 Pro+ Hyd Hash Board Repair Guide
I. Maintenance Platform/Tool/Equipment Preparation Requirements
1. Platform requirements:
Anti-static repair workbench (the workbench needs to be grounded), the repairman must wear anti-static wrist straps.
2. Equipment requirements:
(1) Constant temperature soldering iron (350℃-380℃ / 662℉-716℉), pointed iron head is used for soldering small chips such as chip resistors and capacitors.
(2) Heat gun and heating platform (350℃-400℃).
(3) The BGA repair workbench is suitable for chip / BGA disassembly and soldering.
(4) Multimeter (Fluke 17B+ is recommended) is equipped with a welded steel needle and a heat-shrinkable sleeve for easy measurement.
(5) Oscilloscope (UTD2102CEX+ oscilloscope is recommended).
(6) Network cable (Requirement: connected to the Internet, stable network).
3. Test tool requirements:
(1) APW11 power supply (material number: TCAP021600130).
DIY production of power adapter cable: Use thick copper wires to connect the positive and negative poles of the power supply to the power supply and hash board. It is recommended to use 4AWG copper wire with a length of less than 60cm for the hash board power.
(2) Test fixture using V2.2040 control board (test fixture material number ZJ0001000001).
4. Requirements for maintenance auxiliary materials/tools:
Solder paste M705, flux, circuit board cleaning solution with absolute alcohol, thermal conductive gel, ball planting steel mesh, solder absorbing wire, solder ball (ball diameter recommended 0.4mm).
(1) Circuit board cleaning solution is used to clean up the flux residue after maintenance.
(2) Thermally conductive gel (specification: FujipolySPG-30B) is applied on the surface of the chip after maintenance.
(3) When replacing a new chip, the chip pins need to be tinned and then welded to the hash board. The surface of the chip needs to be evenly coated with thermal conductive gel before installing a water-cooling heat sink.
5. Repair auxiliary tools:
(1) Scanning gun: recommended ZD2200 Wired Scanner
(2) Adapter board RS232/TTL adapter board 3.3V
(3) Homemade short circuit probe
6. Common maintenance spare material requirements: 0402 resistors (0R, 10R, 33R, 100R, 1K, 2K), 0402 capacitors (0.1uF, 1uF).
Ⅱ. Maintenance requirements
1. Pay attention to the technique when replacing the chip. There will be no obvious deformation of the PCB board after replacing any accessories. Check whether there are any open or short circuit problems in the replacement parts and surrounding parts.
2. Maintenance personnel must have certain electronic knowledge, more than one year of maintenance experience, and be proficient in BGA/QFN/LGA packaging and soldering technology.
3. After maintenance, the hash board must be tested twice or more and the results are 0K, in order to pass!
4. Check whether the tools and fixtures can work normally, determine the maintenance station test software parameters, test fixture versions, etc.
5. When repairing and replacing the chip, you need to test the chip first, and then do the functional test after passing. The functional test must ensure that the water-cooling plate is assembled properly. When installing the water-cooling plate, the surface of the chip must be evenly coated with thermal conductive gel, and the cooling fan must be at full speed. (Factory test PT1, after-sales/customers can refer to the use of water drain).
6. When measuring signals, 4 fans are assisted for heat dissipation, and the fans maintain full speed. (Factory repair single board PT1, after-sales/customers can refer to the use of water drain).
7. When powering on the hash board, the negative copper wire of the power supply must be connected first. Before testing the pattern, the repaired hash board must be cooled down before testing, otherwise it will cause test PNG.
8. When replacing a new chip, clean the pins and apply solder paste to ensure that the chip is coated with tin before soldering.
9. The test fixtures at the maintenance end all use the Test_Mode mode and use the scan code mode for testing.
Ⅲ. Fixture Setup and Precautions
The fixture should be able to dissipate heat from the hash board and facilitate signal measurement.
1. Fixture model: ZJ0001000001
2. When using the S19 pro+ Hyd series test fixture for the first time, use the SD card flash program to update the FPGA on the fixture control board, unzip it and copy it to the SD card, and insert the card into the fixture card slot. Power on for about 1 minute and wait for the indicator light on the control board to double flash 3 times before the update is completed (if it is not updated, a certain chip may be reported as defective during the test).


Figure 3-1
3. The test SD card will be made according to the requirements, and the PT1 chip detection chip and PT2 function test will be directly decompressed to make the SD card. After decompression, delete the original Config file first, name the Config.ini-HHB42601-PT2 configuration file Config.ini, and then click "Yes". The final configuration file is "Config.ini".

Figure 3-2

Figure 3-3

Figure 3-4
Ⅳ. Principle Overview
1. Working structure of S19 pro+ Hyd. hash board:
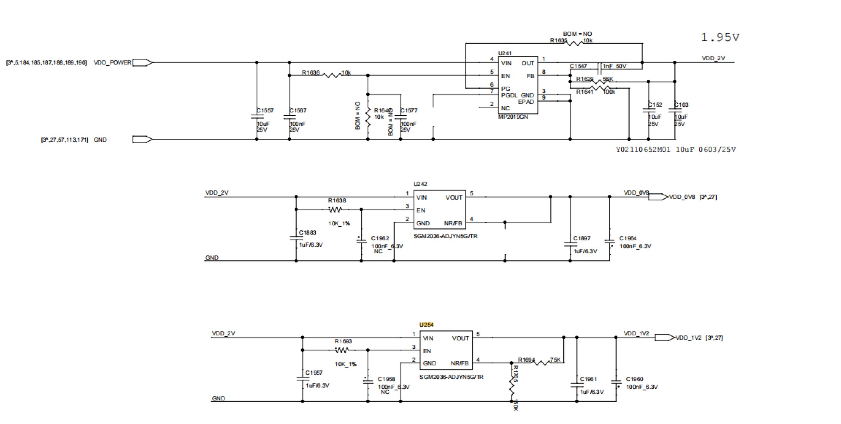
The hash board consists of 180 BM1362 chips (silk screen sequence BM1-BM180) divided into 60 domains, each domain consisting of 3 ICs. The BM1362 chip used in the S19 pro+ Hyd hash board operates at 0.32-0.326V. In the 60th, 59th, 58th, 57th, 56th, 55th, and 54th domains (a total of 7 groups of domains), the 25V output by the boost circuit U9 supplies power to the LDO and outputs 1.2V. Domain 53 - Domain 1 is supplied 1.2V by VDD_IN via LDO, and the voltage decreases by 0.3V each time it goes to the next domain. The 0.8V of domains 60-54 are all provided by the VDD 1.95V output of the LDO output of this domain, as shown in Figure 4-1.

Figure 4-1

Figure 4-2

Figure 4-3
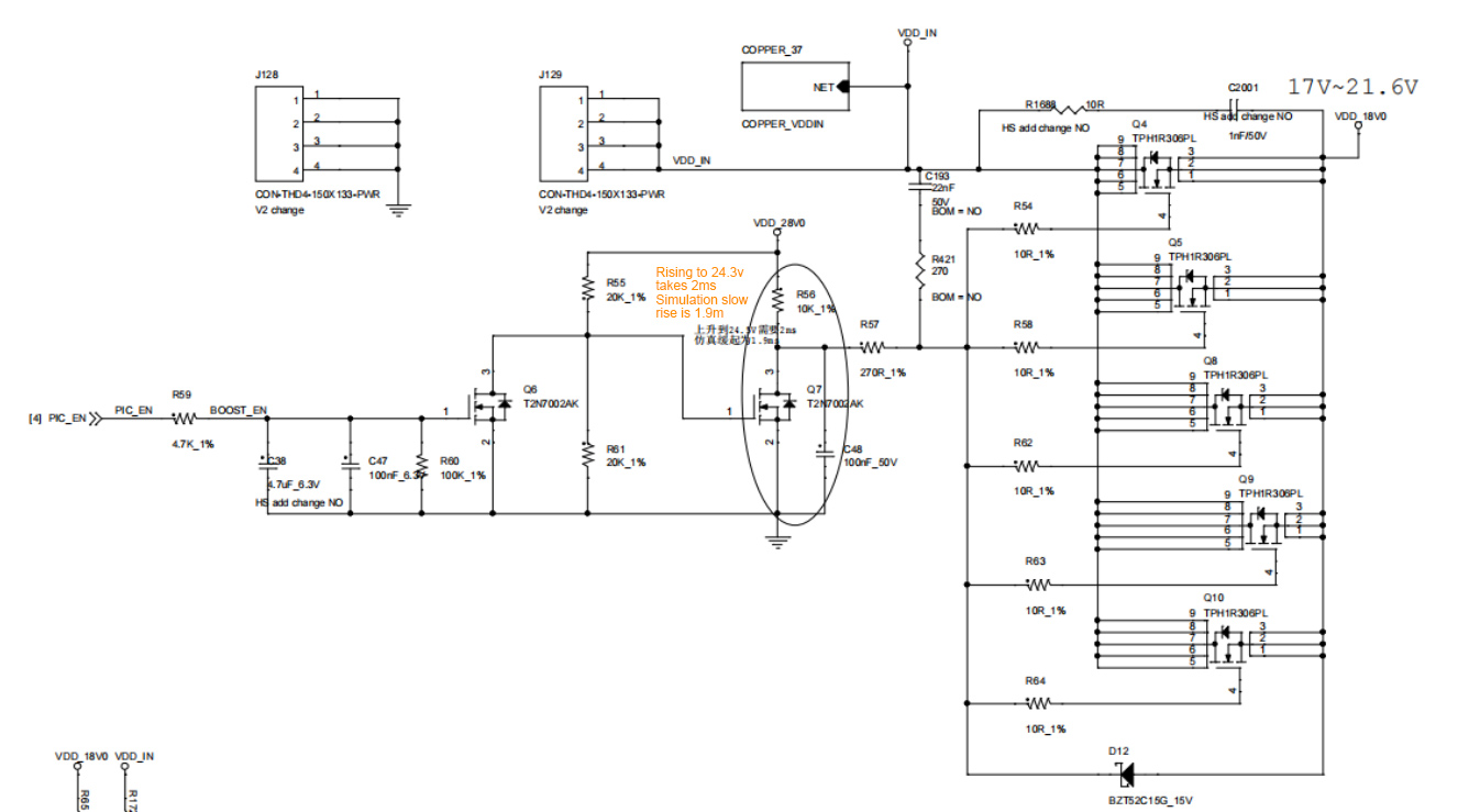
2. S19 pro+ Hyd hash board boost circuit:
The boost is powered by the PSU and converts 18V to 25V, as shown in Figure 4-4.

Figure 4-4
3. S19 pro + Hyd chip signal direction:
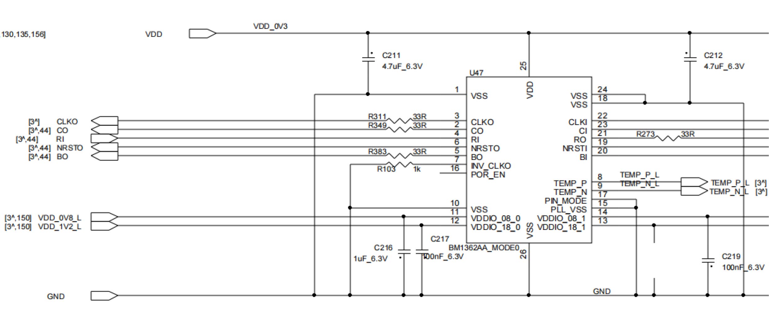
(1) CLK signal flow direction, generated by Y1 25M crystal oscillator. Y1 is transmitted from chip No. BM1 to chip No. BM180. The voltage is about 0.6V;
(2) The TX (CI, CO) signal flow direction is from pin 7 (3.3V) of the IO interface to the level conversion IC U2, and then transmitted from BM1 chip to BM180 chip;
(3) The RX (RI, RO) signal flow direction is from BM180 chip to BM1 chip, and then returns to pin 8 of the signal cable terminal through U1 and then returns to the control board;
(4) BO (BI, BO) signal flow direction, from chip BM1 to BM180;
(5) The RST signal flows from pin 3 of the IO interface through D2, R13, and R14, and then is transmitted from the BM1 chip to BM180 chip.
4. Whole miner architecture:
The complete miner mainly consists of 4 hash boards, 1 control board, and 1 APW111721a power supply, as shown in Figure 4-5.

Figure 4-5
Ⅴ. Common Faults and Troubleshooting of the Hash Board
1. Phenomenon: The single board test detection chip is 0 (PT1 station)
Step 1: Check the power output first, please check Figure 5-1.


Figure 5-1
Step 2: Check voltage domain voltage output
If there is 19V power, there is generally domain voltage, and the voltage of each domain is about 0.33V. Prioritize the measurement of the power terminal output of the hash board to see if the MOS is short-circuited (measure the resistance between pins 1, 4, and 8). If there is a 19V power but no domain voltage, continue troubleshooting.

Figure 5-2
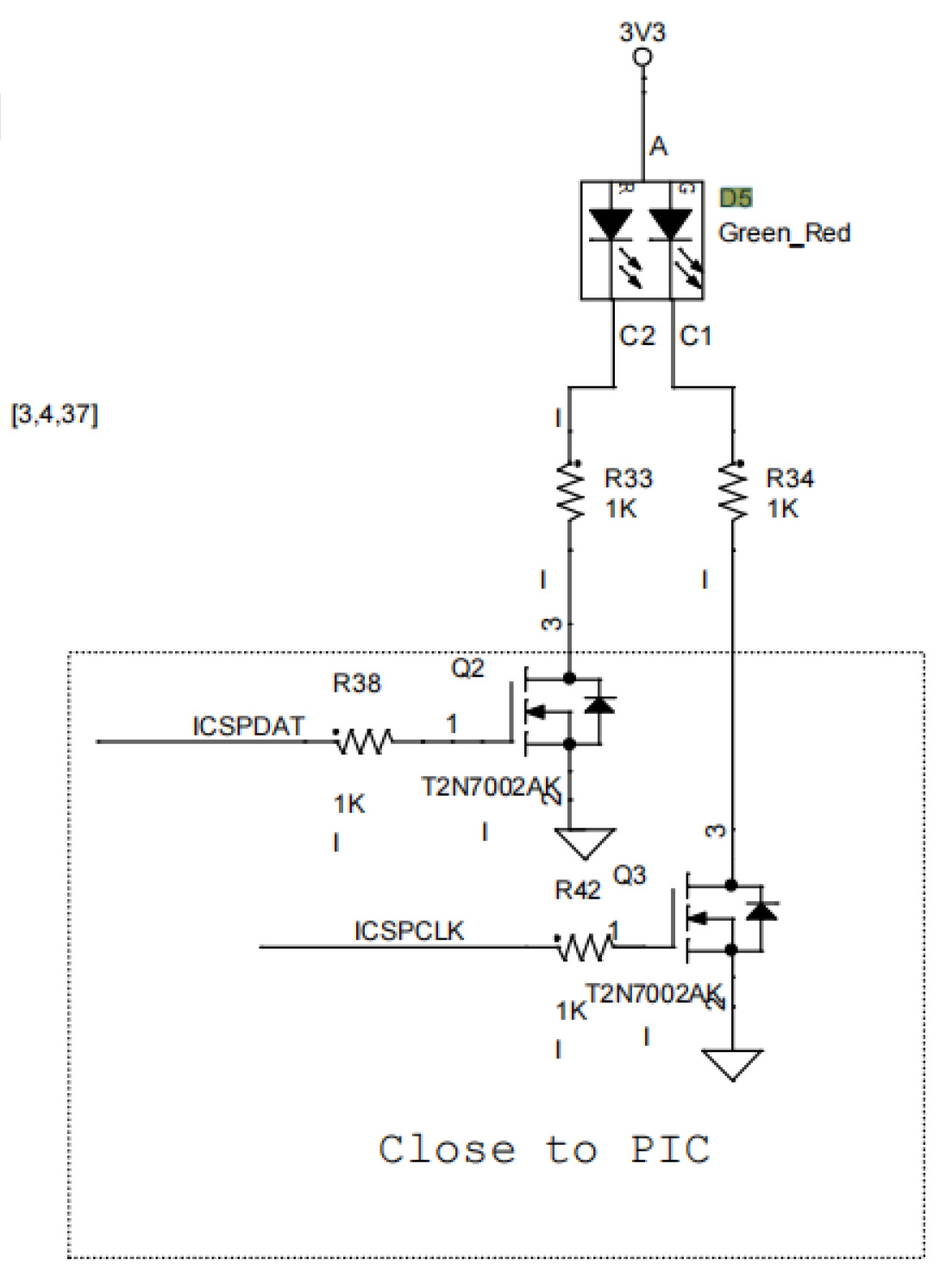
Step 3: Check PIC Circuit
Measure whether the second pin of U3 has an output, the voltage is about 3.2V. If so, please continue to troubleshoot the problem. If there is no 3.3V, please check the connection status of the fixture cable and the hash board is OK, and re-program the PIC.

Figure 5-3

Figure 5-4
PIC programming procedures:
(1) Burning the hash board PIC program.
Program: PIC_H20_release_v101_4c54.hex
Download the programming tool: PICkit3, pin 1 of the PICkit3 cable corresponds to pin 1 of J2 on the PCB board, and pins 1, 2, 3, 4, 5, and 6 need to be connected.

(2) Burning software:
Open MPLAB IPE, select "device": PIC16F1704, click "power" to select the power supply method, and then click "operate".
Step 1: Select file to find the .HEX file to be burned.
Step 2: Click “connect” to connect normally.
Step 3: Click the “program” button. After completion, click “verify”. It will prompt that the verification is completed to prove that the burning is successful.

Figure 5-6


Figure 5-7
Step 4: Check the output of the boost circuit. In Figure 5-8, C76 can measure 28V voltage, and C62 can measure 25V voltage.

Figure 5-8
Step 5: Check the LDO 1.2V or PLL 0.8V output of each domain.

Figure 5-9

Figure 5-10
Step 6: Check the chip signal output (CLK/CI/RI/BO/RST).

Figure 5-11
2. When EEPROM NG is displayed on the LCD screen of the fixture, check whether U6 is welded normally.
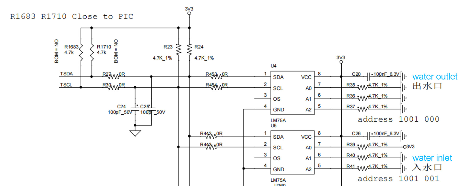
3. When sensor NG is displayed on the LCD screen of the fixture, the test reading temperature is abnormal. Please follow the steps below to troubleshoot:
A) Check the serial port log. For example, when sensor=0, check whether the U4, R453, R454 chip or the nearby chip resistor and capacitor welding are normal;
B) Sensor={0, 1, 2, 3}, corresponding sensor positions are {U4, U5, U260, U261}.

Figure 5-12
4. When INIT NG WATER_TEMP is displayed on the LCD screen of the fixture, the test reads abnormal temperatures at the water inlet and outlet. Check whether U4, U5, chip resistors and capacitors are welded properly.

Figure 5-13
5. If the hash board indicator light does not light up, check whether the PIC 3.3V is normal;

Figure 5-14
6. Phenomenon: Insufficient single board detection chips (PT1/PT2 station)
a) When the LCD display ASIC NG: (0), first measure the total domain voltage of 21V and the boost circuit voltage of 25V after they are normal. Then use a short-circuit probe to short-circuit the RO test point and 1V2 test point between the first and second chips, and then run the chip finding program. Looking at the serial port log, if 0 chips are still found at this time, it will be one of the following situations:
a-1) Use a multimeter to measure whether the voltages at the 1V2 and 0V8 test points are 1.2V and 0.8V. If not, there may be an abnormality in the 1.2V, 0.8V LDO circuit of this domain. Or the two ASIC chips in this domain are not soldered properly. Most of them are caused by short circuit of 0.8V and 1.2V patch filter capacitors (measure the resistance of the patch filter capacitors related to the front and back sides of the PCBA).
a-2) Check whether the U1&U2 circuit is abnormal, such as resistor soldering, etc.
a-3) After 1V2 and 0V8 are normal, measure the RO, RST, CLK, CI, and BI signals in sequence to see if they are normal.
a-4) Abnormal water temperature or heat dissipation causes U4 and U5 to burn out, PIC chip U3 is short-circuited to ground, 1.2V and 0.8V of the first domain have no output, and BM1 and BM2 chips are burned out (U4, U5, U260, U261 burned out).
b) If one chip can be found in step a), it means that the first chip and the previous circuit are normal. Use a similar method to check the subsequent chips. For example, if the 1V2 test point and RO test point between the 38th and 39th chips are short-circuited, if the log can find the 38th chip, then there is no problem with the first 38 chips. If 0 chips are still found, first check whether the 1V2 is normal. Normal means there is a problem with chips after 38 chips. Continue using the dichotomy method until you find the problematic chip. Assuming that there is a problem with the N-th chip, then when 1V2 and RO between the N-1 and N chips are short-circuited, the N-1 chip can be found. But when 1V2 and RO between the N and N+1 chips are short-circuited, the complete chip cannot be found.
c) When the LCD displays ASIC NG: (X, fixedly reports a certain chip), there are two situations:
c-1) Situation 1: The test time is basically the same as that of an OK board (usually the value of X does not change each time it is tested). (The test time refers to the time from pressing the start test button to the LCD displaying the result ASIC NG: X). This situation is mostly caused by abnormal series resistance welding of CLK, CI, and BO on the front and rear of the X chip, so just focus on checking these 6 resistors. There is a small probability that it is caused by abnormal welding of the following pins of the three chips X-1, X, and X+1:

Figure 5-16
c-2) Case 2: The test time is almost twice as long as that of the OK board (sometimes the X value changes every time the test is performed, and sometimes X=0).
During testing, it is assumed that the domain voltages of all domains in front of the abnormal location are almost all less than 0.3V, while the domain voltages of the following domains are almost all higher than 0.37V. This situation is caused by the chip not being soldered properly, usually 1.2V, 0.8V, RXT, CLK are not soldered properly. It is recommended to directly measure the domain voltage to locate the problematic domain. The 1V2 and RO short circuit method used in section a) can also locate the abnormal location
c-3) Case 3: There is no abnormality in the appearance of the chip and the voltage signal is normal. This is a problem with the chip itself.
7. Phenomenon: Single board Pattern NG, that is, the reply nonce data is incomplete (PT2 station)
Pattern NG is caused by the characteristics of some chips being quite different from other chips.
1) It is found that the chip die is damaged, so you only need to replace the chip;
2) Chip tin-connection, chip virtual soldering (the nonce reply number of two chips in one domain is 0 or 1);
3) The domain voltage of this domain is low, the 1.2V and 0.8V voltages are normal, and it is a problem with the chip itself;
4) The nonce reply number of multiple chips is 0, measure the domain voltage, and troubleshoot from the domain with a low domain voltage.

Figure 5-17

Figure 5-18
PS: Please note that the numbers of domain and asic both start from 0.
8. Phenomenon: The chip test is OK, but the PT2 function test serial port does not stop (long-distance running)
Maintenance method: During the PT2 test, look at the serial port print log. It is usually caused by an error in the register address of a certain chip. Just replace the BM5 chip as shown in Figure 5-19 (asic starts from 0).

Figure 5-19
9. Phenomenon: The PT1 chip test is OK, but the PT2 function test always reports NG for a certain chip.
Maintenance method: Check the appearance and measure the capacitance or resistance of the front chip. Generally, it is caused by poor chip welding or damage and abnormal resistance of a certain chip capacitor or resistor, or problems with the chip itself;
10. If the nonces of most chips in the entire miner or single board are returned to 0, it is usually a chip welding problem. Reinstall it and it will be OK.

VI. Control Board Problem Causing the Following Problems
1. The whole miner is not running
1) Check whether the voltages at several voltage output points are normal. If there is a 3.3V short circuit, you can disconnect U8 first. If it is still short circuit, you can unplug the CPU and measure. For other voltage abnormalities, generally replace the corresponding voltage converter IC.
2) If the voltage is normal, please check the welding status of the DDR/CPU.
3) Try to use SD card to update flash program.
If the miner that uses the control board flashing needs to start normally, the following two steps are required:
a) After the flashing is successful, the green LED indicator light is always on, and then the power is turned off and restarted;
b) Wait 30 seconds after powering on again (the time required to turn on OTP);
c) OTP (One Time Programable) is a memory type of MCU, which means one-time programmable: after the program is burned into the IC, it cannot be changed or cleared again.
Notes:
(1) A sudden power outage or less than 30 seconds during the process of opening OTP will cause the control board to fail to open the OTP function and the control board will not start (not connect to the Internet). U1 (control board main control IC FBGA) needs to be replaced. The replaced U1 cannot be used in the 19 series;
(2) U1 cannot be used on other series of models if the OTP function is enabled on the control board.

Figure 6-1
2. The whole miner cannot find the IP
Probably, the IP cannot be found due to abnormal operation. Refer to the first point for troubleshooting.
Check the appearance and soldering of the network port, network transformer T1, and CPU.
3. The whole miner cannot be upgraded
Check the appearance and welding of the network port, network transformer T1, and CPU.
4. The entire miner fails to read the hash board or the chain is missing, reporting J:4.
A. Check the cable connection status.
B. Check the parts of the control board corresponding to the chain.
C. Check the wave soldering quality of the plug-in pins and the resistance around the plug-in interface.

Figure 6-2
VII. Failure Phenomenon of the Whole Miner
1. Whole miner test
Referring to the test process document, the general problems are assembly process problems and control board process problems.
Common phenomena: IP cannot be detected, chain detection is abnormal. If an abnormality occurs during the test, repairs must be carried out according to the monitoring interface and test LOG prompts. The maintenance methods for the entire miner initial test and aging test are the same.

Figure 7-1
2. Aging test: During the aging test, repair should be carried out according to the monitored interface test, such as:
1) Missing chain: Missing chain means that 1 of the 4 boards is missing. In most cases, there is a problem with the connection between the hash board and the control board. Check whether there is an open circuit in the cable. If the connection is OK, you can perform a PT2 test on the board to see if it can pass the test. If it can be tested, it is basically certain that it is a problem with the control board. If it cannot be tested, use the same repair method as PT2 to repair it.
2) Abnormal temperature: usually due to high temperature. The monitoring system determines that the machine PCB temperature cannot exceed 80 degrees, and the chip cannot exceed 95 degrees. If the temperature exceeds this temperature, the miner will alarm and cannot work normally. Generally, you can check whether the water outlet temperature exceeds 65 degrees, and thermal conductive gel can also cause temperature abnormalities.
3) Unable to find all chips (can still boot, but the hash rate is 3/4 or 2/4 of the normal value) or the number of chips is not enough: Please refer to PT2 test and repair.
4) No hash rate after running for a period of time, mining pool connection is interrupted: check the network.

Figure 7-2
3. After-sales repair, production repair water-cooling test platform construction.

Figure 7-3

Figure 7-4
1) Because the first-generation water radiator cannot meet the heat dissipation requirements, a water pump needs to be added in series (or two water radiators in series) during the transformation;
2) Use 8mm water pipe joints and pipes when retrofitting;
3) If the heat dissipation cannot meet the requirements, an air-cooling fan can be added to assist.
Ⅷ. Other Precautions
Flow Chart of Maintenance:

Figure 8-1 Maintenance flow chart
1. Routine inspection:
(1) First, visually inspect the hash board to be repaired to see if there is PCB deformation or scorching. If any, it must be dealt with first. Are there any parts with obvious burn marks, parts that are offset due to impact or missing parts, etc.
(2) Secondly, if there is no problem after visual inspection, you can first test the impedance of each voltage domain to detect whether there is a short circuit or open circuit. If found, it must be dealt with first.
(3) Finally, check whether the voltage of each domain is about 0.33V.
2. After there are no problems in routine testing (short circuit detection in routine testing is generally necessary to avoid burning the chip or other materials due to short circuit when power is on), the test fixture can be used to detect the chip, and the positioning can be determined based on the test fixture detection results.
3. According to the display results of the test fixture detection, start from the vicinity of the faulty chip and detect the chip test points (CI/RST/RO/CLK/BI) and VDD0V8, VDD1V2 and other voltages.
4. According to the signal flow direction, the RO signal is transmitted in the reverse direction (chip No. 180 to No. 1), CLK, CI, BI, and RST are transmitted in the forward direction (1-180), and the abnormal fault point is found through the power supply sequence.
5. When locating the faulty chip, the chip needs to be soldered again. The method is to add flux (preferably no-clean flux) around the chip, and then heat the solder joints of the chip pins until they are dissolved. As a result, the chip pins and pads are re-fitted and tinned to achieve the re-tinning effect. If the fault remains the same after re-soldering, the chip can be replaced directly.
6. After the repair, the hash board needs to pass more than two times to be judged as a good product when tested by the test fixture. For the first time, after replacing the accessories, wait for the hash board to cool down, use the test jig to test the pass, and then set it aside to cool down. The second time, wait a few minutes for the hash plate to cool completely before testing again.
7. After repairing the hash board, the thermal gel on the water cooling board must be removed and reprinted.
Dear Customers,
Hello, May 1-5, 2026 (GMT+8) is China's May Day, and international logistics will be suspended. Our company will suspend shipments on the afternoon of April 30, 2026, and resume warehouse shipments on May 6 (GMT+8). We are deeply sorry for the inconvenience caused to you. Thank you for your trust and support.
Best wishes,
ZEUS MINING CO., LTD.