I. Requirements for Repair Platforms, Equipment, and Auxiliary Materials
1. Platform Requirements
Anti-static repair workbench/mat
2. Equipment Requirements
1) Heating Platform: iTECH Constant Temperature Heating Platform HP-B100, used for soldering components such as chips, resistors, and capacitors.
2) Multimeter: Fluke 15B+ / 15BMAX-01, used for component testing.
3) Test Probes: Multimeter test probes (pin-type tips), designed to fit over standard multimeter leads for convenient testing.
4) Adjustable Power Supply: WANPTEK KPS3030D Adjustable Power Supply, used to provide power to the hash board.
5) Soldering Station: Toor T12-X 150W Soldering Station, used for soldering components and connecting cables.
6) Thermal Paste Dispenser: Manual Push Glue Gun / Dispensing Gun (Single-tube type), used to assist in applying thermal paste.
7) Reballing Tool: BM1362 Series Reballing Tool for Antminer S19j / S19j Pro, used for reballing (tinning) ASIC chips.
3. Testing Tool Requirements
PicoBT Multifunctional Hash Board Tester: Used for diagnosing faults on the hash board.
4. Auxiliary Repair Materials Requirements
1) Flux: Recommended: AL-UV559 BGA Rework Solder Oil (10g), used to facilitate soldering.
2) Solder Wire: SANKI Solder Wire (0.6mm, 500g), used for soldering.
3) Solder Paste: Mechanic Medium-Temperature Solder Paste (183°C, 500g), used for reballing ASIC chips.
4) Thermal Paste: Thermally Conductive Grease (8W/m·k, 110g), applied to the surface of the ASIC chips after hash board repair to facilitate heat dissipation.
II. Overview of Principles
1. Basic Structure of the Hash Board
The hash board consists of 88 BM1362AK chips, organized into 44 voltage domains; each domain comprises two ICs. The operating voltage for the BM1362AK chips used on this hash board is 0.3V.

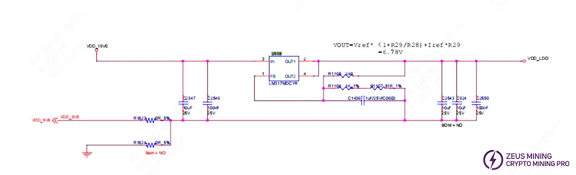
2. LDO Power Supply Principle
The LDO power supply for the final eight domains (44, 43, 42, 41, 40, 39, 38, and 37) is derived from the voltage differential between the 19V boosted output and the 15V power input. The LDO power supply for all remaining domains is derived from a series voltage division of the respective domain voltages.


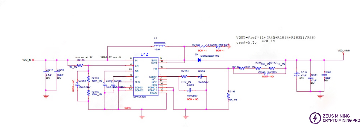
3. 19V Boost Circuit Principle
The function of the 19V boost circuit is to step up the incoming 15V supply voltage to 19V, which is then supplied to the LDOs in the final eight domains. Boost chip U12 is responsible for performing this voltage boosting operation.


4. Temperature Sensing Circuit Principle
The temperature sensing circuit consists of two temperature sensing chips. U7 is the air inlet temperature sensing chip; it is responsible for collecting temperature data from the hash board at the air inlet. U10 is the air outlet temperature sensing chip; it is responsible for collecting temperature data from the hash board at the air outlet.

5. Chip Signal Routing
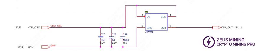
1) CLK Signal Flow: Generated by the Y1 25 MHz crystal oscillator, the signal is transmitted from Chip 01 to Chip 88; the voltage is approximately 0.9 V.

2) RST Signal Flow: Generated by the control board, the signal passes through a series resistor voltage divider before being transmitted from Chip #01 to Chip #88; the voltage is approximately 1.8V.

3) CI Signal Flow: The signal originates from the control board, undergoes level conversion via IC U5, and is then transmitted sequentially from Chip 01 to Chip 88; the voltage is approximately 1.8V.

4) RO Signal Flow: From Chip #88 to Chip #01, returning to the control board via U2.

5) BI signal flow: from Chip #01 to Chip #88;
6) EEPROM circuit
This is the pinout diagram for the EEPROM chip. Its operating voltage is 3.3V.

III. Hash Board Fault Symptoms and Troubleshooting Methods
1. Symptom: Single-board testing detects a chip count of 0.
Step 1: Check the 15V power input voltage.
Step 2: Check the 19V boost converter output voltage.
Step 3: Check the LDO 1.8V and LDO 0.8V voltages.
Step 4: Check the chip signal voltages (CLK/CI/RST/RO/BI).
2. Symptom: Single-board testing detects an incomplete set of chips.
Step 1: Measure the ground reference value for the specific chip in question. Check for potential cold solder joints.
Step 2: Measure the signal voltages (CLK/CI/RST/RO/BI) for that chip. Verify that they are within normal parameters.
3. Symptom: The fixture's LCD screen displays temperature sensor data as 0 or another abnormal value (indicating a temperature reading anomaly).
1) Check the soldering of the U7 and U10 temperature sensors. Inspect for any signs of corrosion.
2) Verify that the 3.3V power supply to the temperature sensors is functioning correctly.
If you wish to acquire a systematic and comprehensive mastery of hashboard repair, we recommend enrolling in our Advanced Miner Repair Course.
This course covers not only fundamental fault diagnosis and repair methodologies but also delves deeply into troubleshooting techniques for a wide range of common and complex issues—including critical skills such as chip-level diagnostics, circuit analysis, and the optimization of cooling and power supply systems.
Furthermore, the curriculum integrates real-world case studies and instruction on the proper use of specialized tools. This approach enables miners to rapidly enhance their repair efficiency and success rates, thereby empowering them to independently resolve hashboard-related issues within miners.